深圳市住建局发布《政府投资公共建筑工程BIM实施指引》工程建设标准!




不难看出,深圳无论是BIM标准制定细则,还是政策扶持力度,都可谓是领先全行业的。
截止目前,深圳的BIM标准有哪些呢?木仔做了整理,大家就不难看出的是深圳的BIM标准将成为行业标杆。


关于这份指引,我们能够清楚的知道,BIM技术实施应用的可行性,以及准确把控BIM技术实施过程的效果。

划重点来啦!设计是BIM的源头,抓好设计阶段 BIM 实施清单编制,到底设计阶段BIM该如何交付呢?
设计阶段BIM实施清单




简设计阶段BIM技术应用项

设计BIM成果清单

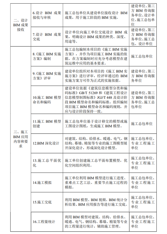
施工阶段BIM实施清单



施工阶段BIM技术应用


施工BIM实施成果清单

版权申明:本文章内容来自网络媒体。版权归原作者所有,如涉及作品版权问题,请与我们联系,我们将及时处理!
返回