网站首页
关于本会
简 介
章 程
理事会
监事会
会员名录
加入本会
行业资讯
通知公告
观点文章
行业动态
会员新闻
本会简讯
软件前沿
职称评审
专家智库
专家风采
会员展示
BIM设计
BIM施工
BIM研发
BIM其他
BIM咨询
典型案例
招标信息
政策标准
政策荟萃
标准信息
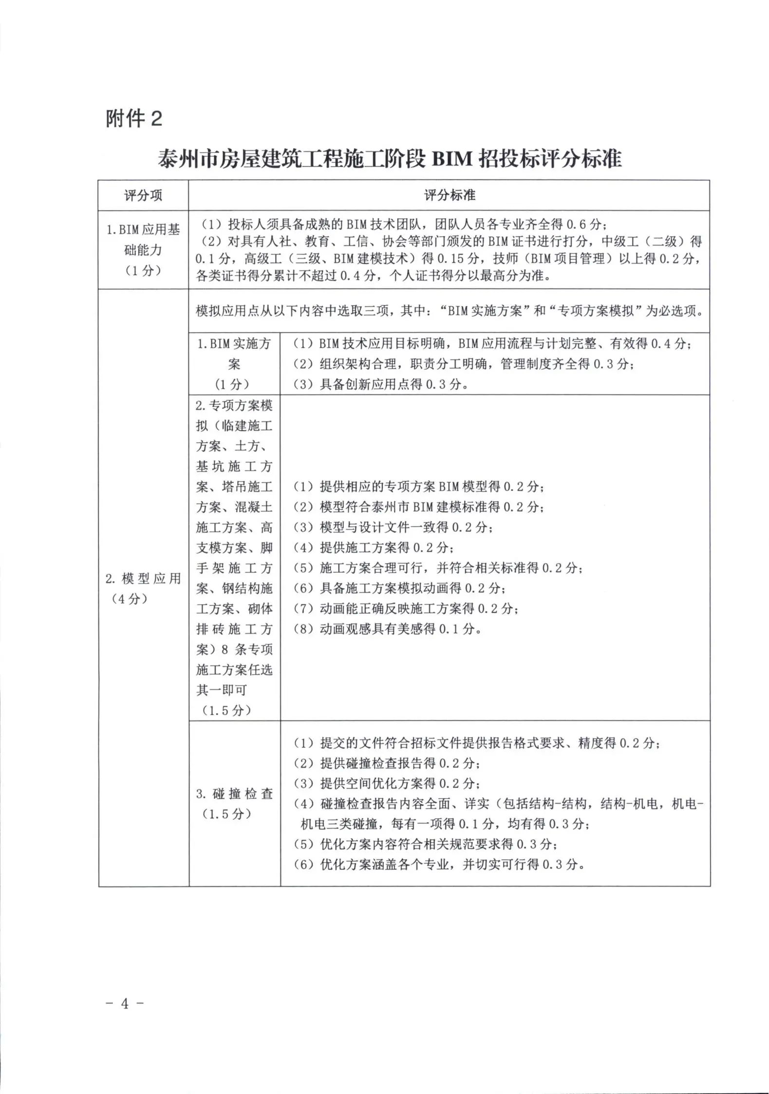
泰州市住建局发布建立完善房屋建筑工程招投标中BIM评分标准通知
2023-08-17 09:50
来源: